湖南湘江新区复旦大学张江创新研究院 _复旦大学创新研究院_张江研究院官网_复旦大学返乡校友官网 湖南湘江新区复旦大学张江创新研究院 _复旦大学创新研究院_张江研究院官网_复旦大学返乡校友官网
ZH
  • 首页

    首页

  • 研究院介绍

    研究院介绍

    • 企业简介
    • 组织架构
    • 院士介绍
    • 人文故事
    • 领导介绍
  • 创新平台

    创新平台

    • 概念验证
    • 中试中心
    • 成果转化中心
    • 孵化中心
  • 项目介绍

    项目介绍

    • 人工智能
    • 生物医药
    • 集成电路
    • 其他项目
  • 新闻资讯

    新闻资讯

    • 研究院要闻
    • 活动预告
    • 合作动态
  • 政策法规

    政策法规

    • 国家政策
    • 地方政策
    • 申报指南
  • 联系我们

    联系我们

    • 合作模式
    • 联系我们

ZH

  • ZH
当前位置:首页 > 地方政策

政策法规

  • 国家政策
  • 地方政策
  • 申报指南

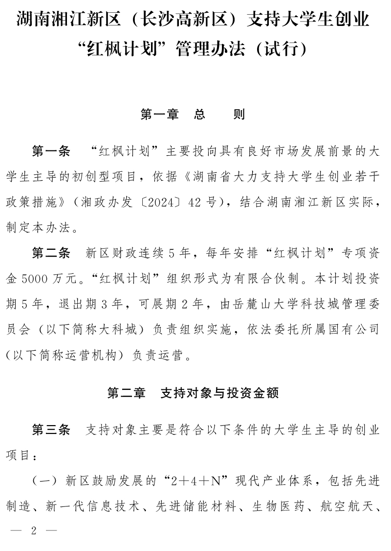
湖南湘江新区管理委员会 关于印发 《湖南湘江新区 (长沙高新区) 支持大学生 创业 “红枫计划” 管理办法 (试行) 》 的通知

发布时间:2026-03-05


上一篇
下一篇

相关推荐

湖南湘江新区管理委员会 关于印发《湖南湘江新区(长沙高新区)支持大学生 创业若干政策(试行)》的通知
湖南湘江新区管理委员会 关于印发《湖南湘江新区(长沙高新区)支持大学生 创业若干政策(试行)》的通知
湖南湘江新区管理委员会 关于印发 《湖南湘江新区 (长沙高新区) 支持大学生 创业 “红枫计划” 管理办法 (试行) 》 的通知
湖南湘江新区管理委员会 关于印发 《湖南湘江新区 (长沙高新区) 支持大学生 创业 “红枫计划” 管理办法 (试行) 》 的通知
湖南湘江新区管理委员会 关于印发 《湖南湘江新区 (长沙高新区) 支持大学生 创业 “柳枝行动” 管理办法 (试行) 》 的通知
湖南湘江新区管理委员会 关于印发 《湖南湘江新区 (长沙高新区) 支持大学生 创业 “柳枝行动” 管理办法 (试行) 》 的通知
湖南湘江新区复旦大学张江创新研究院 _复旦大学创新研究院_张江研究院官网_复旦大学返乡校友官网
联系电话

15074290648

首页
研究院介绍
  • 企业简介
  • 组织架构
  • 院士介绍
  • 人文故事
  • 领导介绍
创新平台
  • 概念验证
  • 中试中心
  • 成果转化中心
  • 孵化中心
项目介绍
  • 人工智能
  • 生物医药
  • 集成电路
  • 其他项目
新闻资讯
  • 研究院要闻
  • 活动预告
  • 合作动态
政策法规
  • 国家政策
  • 地方政策
  • 申报指南
联系我们
  • 合作模式
  • 联系我们
版权所有 Copyright © 2026 湖南湘江新区复旦大学张江创新研究院   地址: 长沙市岳麓区桔子洲街道潇湘中路283号大学科技园创业大厦B401 湘ICP备2026008032号-1    网站地图   营业执照   技术支持: 竞网智赢
二维码

二维码

15074290648